P0692: Cooling Fan 1 Relay Control Circuit High

Is your scanner showing P0692?
No worries. We'll show you what it means and how to deal with it.

Presented by
Randy Worner

P0692: Cooling Fan 1 Relay Control Circuit High

OVERVIEW
Severity
:
High
DIY Difficulty Level
:
Intermediate
Repair Cost
:
$50-$200
Can I Still Drive?
:
Yes

What Does The P0692 Code Mean?

The fans that are used to cool the engines radiator are run by electric motors. These motors are turned on and off by the powertrain control module (PCM) according to the readings from the engine coolant temperature sensor (ECT). In other words when the ECT reaches a predetermined temperature the PCM turns the fans on. Then when the ECT cools to a predetermined temperature the PCM turns the fans off.

 

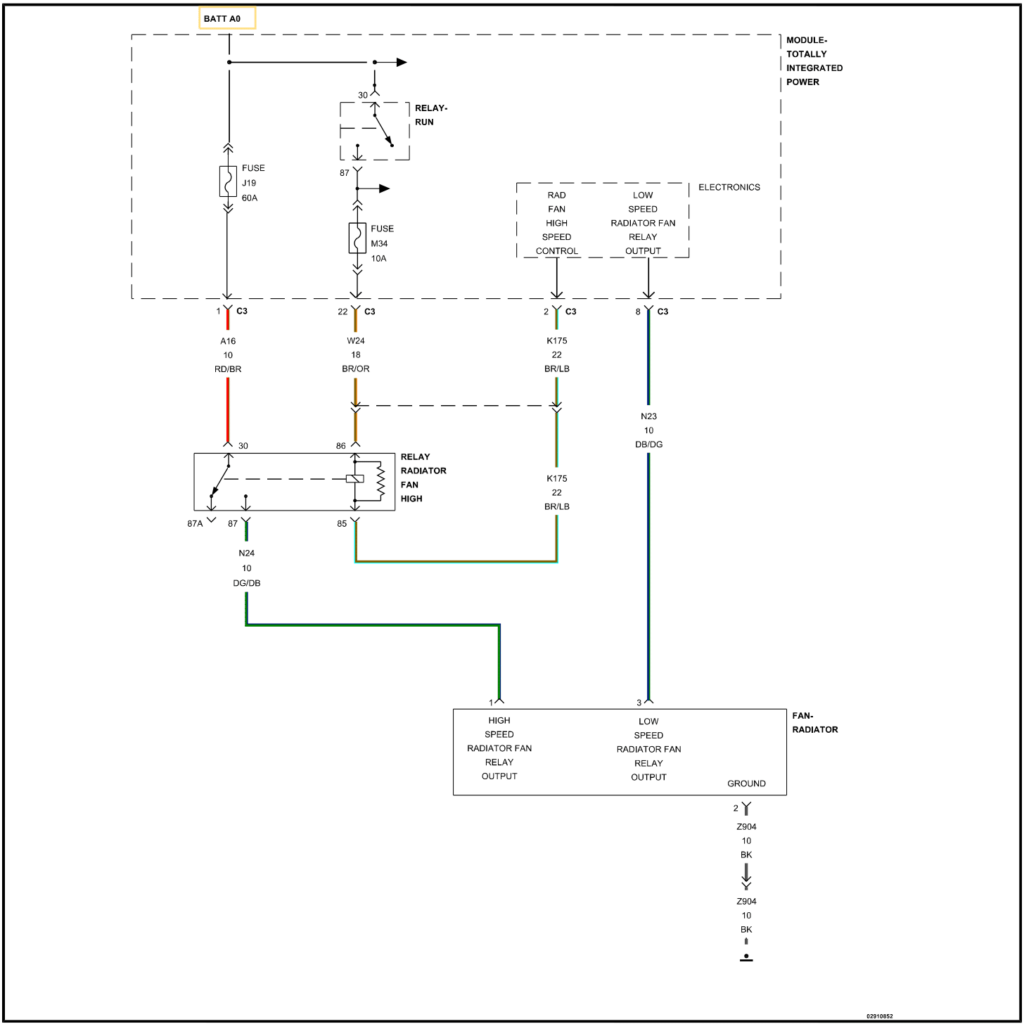
The PCM controls the cooling fans by sending a ground signal to the cooling fan relay. The voltage on the signal circuit is high, around battery voltage, when not commanded on (not grounded). The opposite is true when commanded on (grounded), the voltage is somewhere near zero. DTC P0692 is set when the PCM senses that the voltage remains high when the cooling fans are commanded on.

P0692 wiring diagram

P0692 wiring diagram

What Are The Symptoms Of The P0692 Code?

Symptoms of a P0692 code may include:

  • Engine overheating
  • Check engine light on

What Are The Potential Causes Of The P0692 Code?

Potential causes for this code to set are:

  • Faulty cooling fan relay
  • Blown cooling fan fuse
  • Faulty PCM (rarely)

How Serious Is This P0692 Code?

The possibility of the engine overheating due to non-operational cooling fans is very probable so caution should be used if driving the vehicle when the conditions to set this DTC are present. It should be repaired as soon as possible.

How Can You Fix The P0692 Code?

In my experience a faulty cooling fan relay is the most common cause of this DTC. A simple way of checking the relay is locate it and visually check for other relays that are identical to it, and then switch the two relays. Clear the codes and run the vehicle. If the code does not return then replace the relay. If it does return then suspect a possible PCM issue.

Note: Be absolutely sure that the relay you are switching is identical in every way. Installing the incorrect relay could do damage to the PCM. Nissan in particular has relays the appear to be the same other than color and will plug into the same socket but are different and will damage the PCM

Recommended Parts

Below are some recommended auto parts to help you address the trouble code affecting your vehicle and get it running smoothly again:

>>> ACDelco Professional D1741C Multi-Purpose Relay ‎3.6 x 2.2 x 1.7 inches
>>> CrocSee 250 Pieces - Car Fuses Assortment Kit

Note: During the purchasing process, please check carefully whether the part you want to buy fits your car!

Reference Sources

Diagnostic Trouble Code (DTC) Guide for P0692 – Ominitek Advanced Technologies, pages 135-136.

You know someone would like this

Leave a comment

Your email address will not be published. Required fields are marked *