P0472: Exhaust Pressure Sensor Low Input
Is your scanner showing P0472?
No worries. We'll show you what it means and how to deal with it.
P0472: Exhaust Pressure Sensor Low Input
OVERVIEWWhat Does The P0472 Code Mean?
This generic powertrain/engine diagnostic trouble code applies to all engines that use variable nozzle turbochargers (gas or diesel), starting around 2005 on Ford trucks equipped with 6.0L diesel engines, all Ford EcoBoost engines, and eventually leading to the Cummins 6.7L in 2007, the 3.0L in the Mercedes lineup in 2007 and here recently the Cummins 3.0L 6 cyl in the Nissan pickups starting in 2015. That’s not to say you wouldn’t necessarily get this code in a VW or other make though.
This code is strictly concerned about the incoming signal from the exhaust pressure sensor not matching intake manifold pressure or ambient air pressure at key on. This is strictly an electrical circuit fault.
Code P0471may also be present at the same time as the P0472. The main difference between these two codes is P0472 is only electrical while P0471can be the result of a mechanical or electrical fault. It is typically recommended to start with the P0473 (electrical) first before moving on to the P0471 (electrical/mechanical) next. This way, if the problem is electrical, there is a higher probability of repair by starting with the electrical.
Troubleshooting steps may vary depending upon manufacturer, gas or diesel, type of exhaust pressure sensor and wire colors.

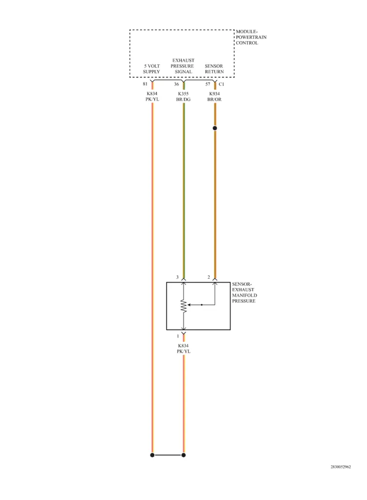
P0472 wiring diagram
Related exhaust pressure sensor trouble codes:
- P0470 Exhaust Pressure Sensor “A” Circuit
- P0471 Exhaust Pressure Sensor “A” Circuit Range/Performance
- P0473 Exhaust Pressure Sensor “A” Circuit High
- P0474 Exhaust Pressure Sensor “A” Circuit Intermittent
What Are The Symptoms Of The P0472 Code?
Symptoms of a P0472 engine code may include:
- Check Engine Light illuminated
- Lack of power
- Unable to perform manual regeneration – burn off the soot out of the particulate filter. Looks like a catalytic converter but has temp sensors and pressure sensor probes inserted into it.
- If unable to perform regeneration, eventually may become a crank-no start.
What Are The Potential Causes Of The P0472 Code?
Typically the causes for this code to set are:
- Open in the signal circuit between the exhaust pressure sensor and the PCM
- Open in the power supply circuit between the exhaust pressure sensor and the PCM
- Short to ground in the signal circuit to the exhaust pressure sensor
- Exhaust Pressure Sensor faulty – internally shorted to ground
- Possibly a powertrain control module (PCM) has failed (highly unlikely)
How Can You Fix The P0472 Code?
A good starting point is always a technical service bulletin (TSB) search for your particular vehicle. The vehicle manufacturer may have a PCM flash/reprogram to cover this issue, and it pays to check on this before you find you’ve gone down a long/wrong path.
Next, the locate Exhaust Pressure Sensor on your particular vehicle. Once located, visually inspect the connectors and wiring. Look for chafing, rubbing, bare wires, burn spots or melted plastic. Pull the connectors apart and carefully inspect the terminals (the metal parts) inside the connectors.
See if they look corroded, burnt or possibly green in color versus the normal metal color you are probably used to seeing. You can get some Electrical Contact cleaner at any parts store if cleaning of the terminals is needed. If this is not possible, find some 91% rubbing alcohol and a light plastic bristle brush to clean them with.
Afterwards let them air dry, get some dielectric silicone compound (same stuff they use for light bulb sockets and spark plug wires) and put some where the terminals come into contact.
If you have a scan tool, clear the diagnostic trouble codes from memory, and see if this code returns. If it does not, then the connections were most likely your problem.
If the code does return, we will need to test the sensor and its associated circuits. Typically there are 3 wires at the Exhaust Pressure sensor.
Disconnect the harness going to the Exhaust Pressure Sensor. With a Digital Volt Ohm Meter (DVOM), test the 5V power supply circuit going to the sensor to insure it is being powered up (Red lead to the 5V power supply circuit, black lead to a good ground). If there is 12 volts to the sensor when there should be 5 volts, repair the wiring from the PCM to the sensor for a short to 12 volts, or possibly a bad PCM.
If that’s OK, with a DVOM, check to make sure you have 5V on the Exhaust Pressure Sensor signal circuit (Red lead to the sensor signal circuit, black lead to a good ground). If there is no 5 volts to the sensor, or if you see 12 volts to the sensor, repair the wiring from the PCM to the sensor, or once again a possible bad PCM.
If that’s OK, with a DVOM, check to make sure you have 5V on the Exhaust Pressure Sensor signal circuit (Red lead to the sensor signal circuit, black lead to a good ground). If there is no 5 volts to the sensor, or if you see 12 volts to the sensor, repair the wiring from the PCM to the sensor, or once again a possible bad PCM.
If all tests have passed so far, and you continue to get a P0472 code, this would most likely indicate a failed Exhaust Pressure sensor, although a failed PCM could not be ruled out until the sensor had been replaced.
Recommended Parts
Below are some recommended auto parts to help you address the trouble code affecting your vehicle and get it running smoothly again:
>>> WORKPRO 582-piece Crimp Terminals, Wire Connectors, Heat Shrink Tube, Electrical Repair Kit
>>> ECU
>>> INNOVA 5210
>>> KAIWEETS Digital Multimeter
Note: During the purchasing process, please check carefully whether the part you want to buy fits your car!
Reference Sources
P0472 Exhaust Pressure Sensor Low Input, OBD-Codes.
